Hvordan starte opp et prosjekt?
Fra idé til prosjekt.
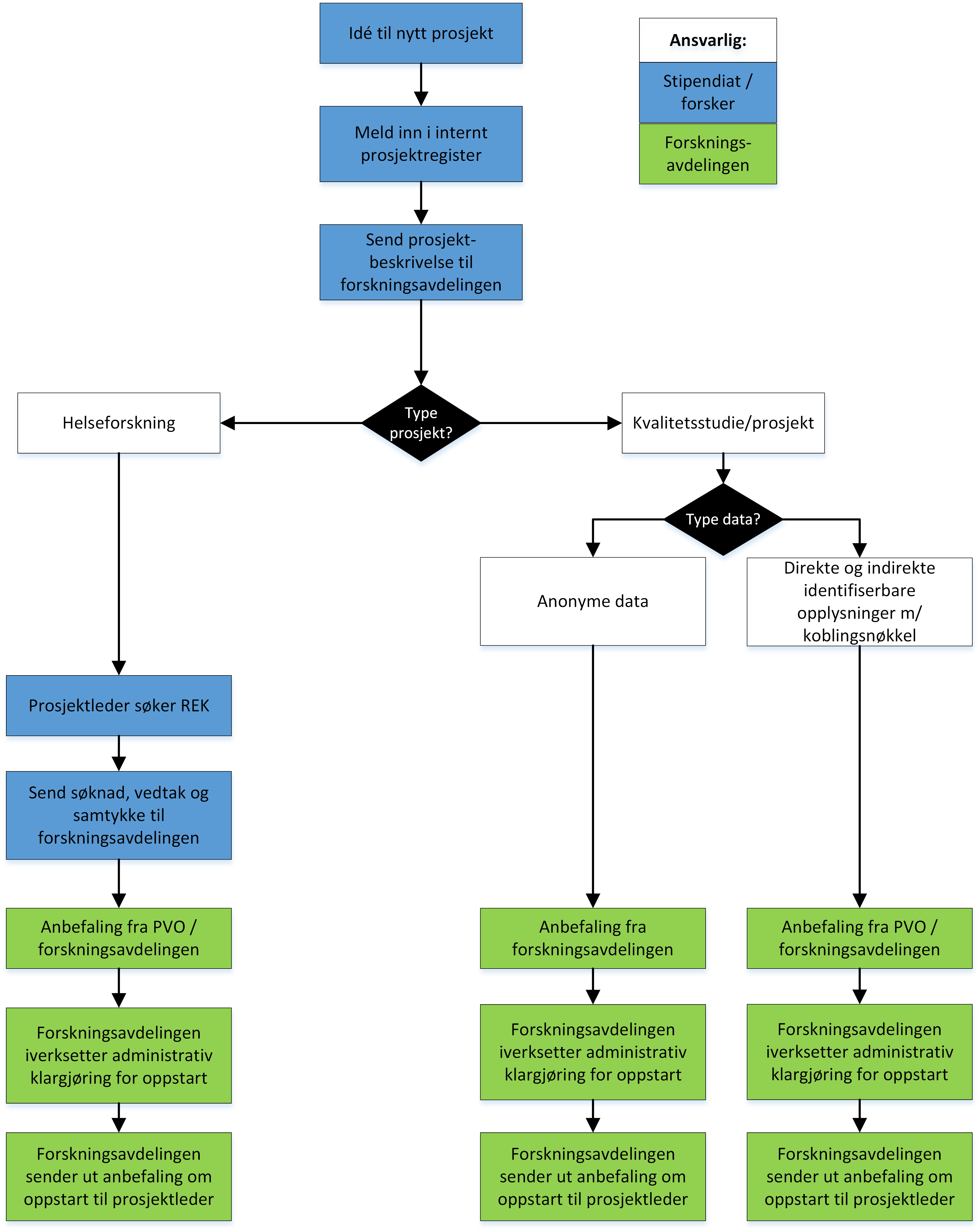
I flytskjemaet ser du prosessen med hvordan du kan starte opp et prosjekt i Sykehuset Østfold.

Beskrivelse av flytskjema
Hvis du har en idé til et nytt prosjekt, så skal dette meldes inn i internt prosjektregister. Send prosjektbeskrivelse til forskningsavdelingen.
Helseforskningsprosjekt
Hvis det er et helseforskningsprosjekt, så skal prosjektleder søke REK. Send så søknad, vedtak og samtykke til forskningsavdelingen. Personvernombudet og forskningsavdelingen kommer med en anbefaling og forskningsavdelingen iverksetter administrativ klargjøring for oppstart. Forskningsavdelingen sender ut anbefaling om oppstart til prosjektleder.
Kvalitetsstudie/prosjekt
Kvalitetsstudie/prosjekt med anonyme data
Hvis det er et kvalitetsstudie/prosjekt med anonyme data så skal det komme en anbefaling fra forskningsavdelingen og de iverksetter administrativ klargjøring før oppstart. De sender også ut anbefaling om oppstart til prosjektleder.
Kvalitetsstudien/prosjektet direkte og indirekte identifiserbare opplysninger med koblingsnøkkel,
Har kvalitetsstudien/prosjektet direkte og indirekte identifiserbare opplysninger med koblingsnøkkel, så skal anbefalingen komme fra personvernombudet og forskningsavdelingen. Forskningsavdelingen iverksetter adminstrativ klargjøring for oppstart og sender ut anbefaling om oppstart til prosjektleder.